日本語
english
採用情報
日本語
english
HOME
企業情報
ニュース
サービス・ソリューション
事例紹介
ESG
IR情報
採用情報
サイトマップ
個人情報保護方針
Cookieポリシー
サイトポリシー
電子公告
SNS利用規約
サイト内検索
HOME
ニュース
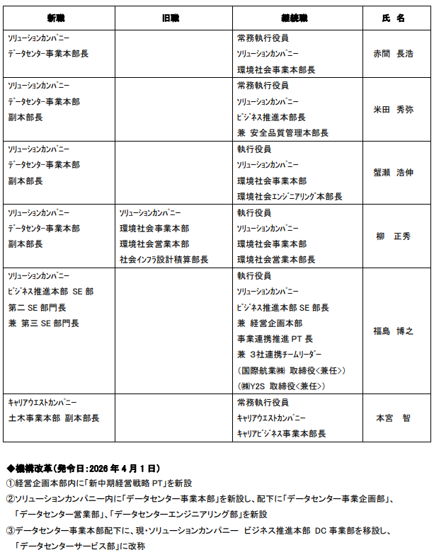
重要人事等
News
ニュース
人事・組織
2026年3月30日
株式会社ミライト・ワン
重要人事等
印刷用(PDF: 197.5 KB)
【本件に関する報道機関からのお問い合わせ先】
株式会社ミライト・ワン
経営企画本部 広報部
TEL:03-6807-3120
URL:
https://www.mirait-one.com/
ニュース一覧へ戻る
Share
HOME
ニュース
重要人事等